View Procedure
| Procedure Name | Importation Inspection requirement for Growing Media, Injurious Organisms, Invertebrates or Plants | ||||||||||||||||||||||||||
|---|---|---|---|---|---|---|---|---|---|---|---|---|---|---|---|---|---|---|---|---|---|---|---|---|---|---|---|
| Description |
Required Documents
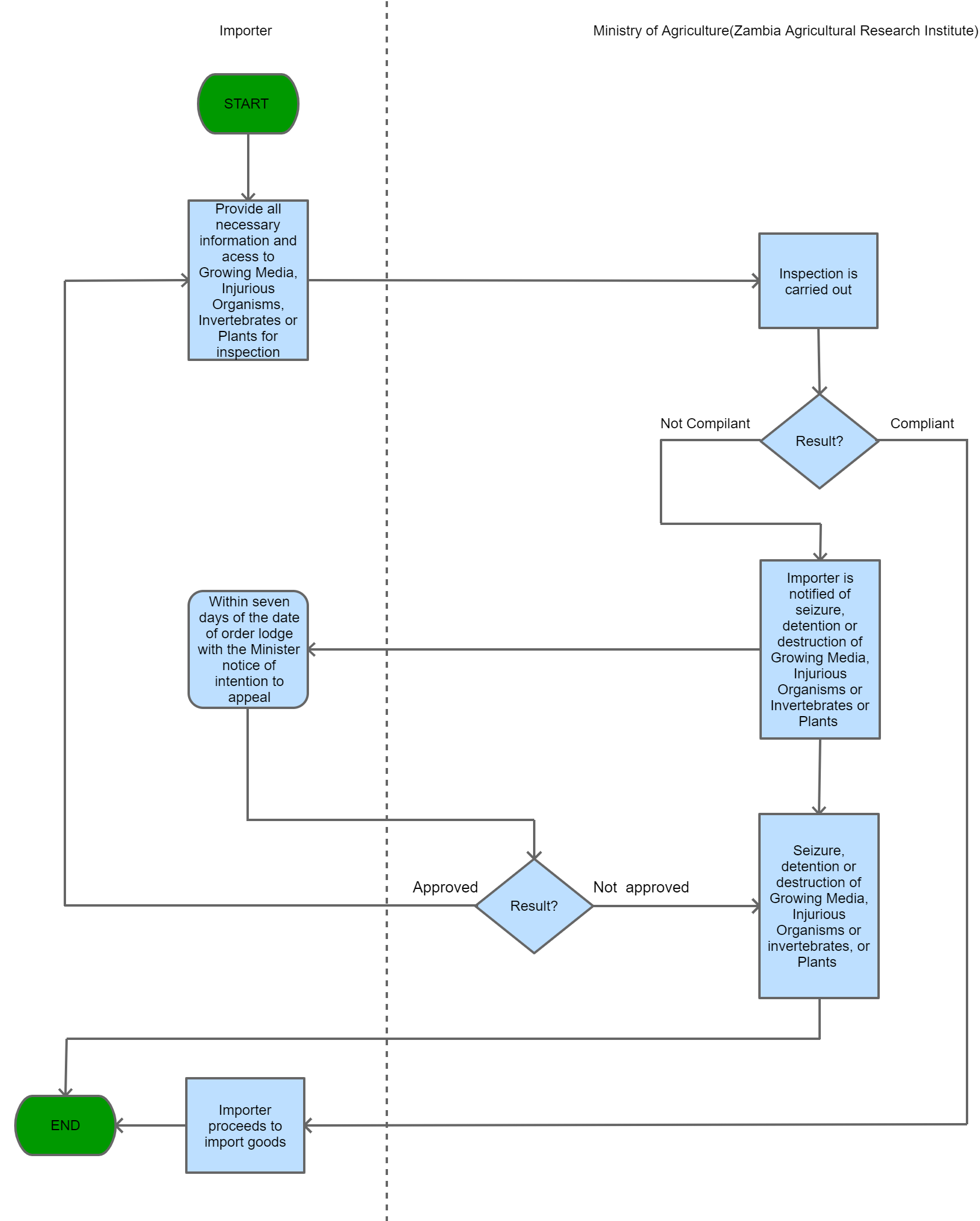
Process Steps
| ||||||||||||||||||||||||||
| Category | Import |
| Title | Description | Created Date | Updated Date | Issued By | ![]() |
|---|---|---|---|---|---|
| Phytosanitary Certificate | Phytosanitary Certificate | 23-01-2020 | 23-03-2020 |
| Name | Measure Type | Agency | Description | Comments | Legal Document | Validity To | Measure Class |
|---|---|---|---|---|---|---|---|
| Authorized Port of Entry for importation of growing medium or plant | Restriction | All growing medium or plant being imported into Zambia have to come through a port of entry specified in the Third Schedule of the Plant Pests and Disease Act, 1959 or an approved place, or, if quarantine is one of the conditions governing the importation of the growing medium or plant, otherwise than through Lusaka. | No growing medium or plant can be imported into Zambia unless through a port of entry specified in the Third Schedule of the Plant Pests and Disease Act, 1959 or an approved place, or, if quarantine is one of the conditions governing the importation of the growing medium or plant, otherwise than through Lusaka. | Plant Pests and Diseases Act, 1959 | 09-09-9999 | Good | |
| Importation Inspection requirement for Growing Media, Injurious Organisms, Invertebrates or Plants | Inspection Requirement | An importer of growing media, injurious organisms, invertebrates or plants and his servants and agents shall afford an inspector access thereto and shall give such information and provide such labour and facilities as the inspector may require for the purposes of carrying out any inspection, sorting, disinfection, fumigation or treatment of the growing media, injurious organisms, invertebrates or plants. | All growing media, injurious organisms, invertebrates or plants being imported into Zambia are required to undergo inspection, sorting, disinfection, fumigation or treatment. | Plant Pests and Diseases Act, 1959 | 09-09-9999 | Good |



