View Procedure
| Procedure Name | Tobacco Export Permit |
| Description |
|
Category
|
TOBACCO EXPORT PERMIT
|
|
Responsible Agency
|
The Ministry of Agriculture (Department of Agribusiness & Marketing)
Address: Mulungushi house, Independence Ave
P.O. BOX 50197, Lusaka
Website: www.agriculture.gov.zm
Fax: +260 250305
Phone: +260 01-253933
Email: info@agriculture.gov.zm
|
|
Legal base of the Procedure
|
The Tobacco Act, 1968
|
|
Fee
|
Application Fee: ZMW 52.50
ZMW 52.5 per Metric Tonne of the commodity being exported
|
Note:
Provided that no date of expiry is so specified, the permit shall be deemed to expire on the 31st December following the date of issue.
Required Documents
|
No.
|
Type of information
|
Note
|
|
1
|
Application Form
|
Documents necessary for the application |
| 2 |
Proof of payment of application fee |
Process Steps
|
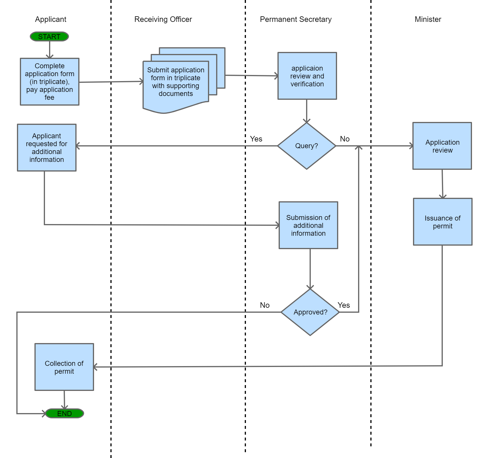
Step 1
|
The applicant completes the application form in triplicate and pays the application fee.
|
|
|
Step 2
|
The applicant submits application forms with the relevant supporting documentation to the Receiving Officer.
|
|
|
Step 3
|
The receiving officer forwards the application to the Permanent Secretary for review and verification.
|
|
|
Step 4
|
The Permanent Secretary forwards the application to the Minister for review and permit endorsement if approved, otherwise, the applicant is requested to submit additional information.
|
|
|
Step 5
|
The Minister then issues the permit and the applicant proceeds to collect the permit. |
Ministry of Agriculture (Department of Agribusiness and Marketing)

|
| Category | Export |
The following form/s are used in this procedure
This procedure applies to the following measures
| Name | Measure Type | Agency | Description | Comments | Legal Document | Validity To | Measure Class |
| Export Permit requirement for Tobacco | Permit Requirement | | In order to export tobacco, one must be in possession of an export permit issued by the Ministry of Agriculture (Department of Agribusiness and Marketing). | No person shall export tobacco without a valid export permit. | The Tobacco Act, 1968 | 09-09-9999 | Good |
1386