View Procedure
| Procedure Name | Transit Permit for Genetically Modified Organisms (GMO's) |
| Description |
|
Category
|
Transit Permit for GMOs
|
|
Responsible Agency
|
National Biosafety Authority
Address: Plot 100, Off Lake Road, Ibex Hill Gardens
P.O. Box 51119
Ibex Hill, Lusaka
Phone : +260 211 220 429
|
|
Legal base of the Procedure
|
The Biosafety Act, 2007
|
| Fee |
Processing fee per Consignment ZMW 5 040 |
Required Documents
|
No.
|
Type of information
|
Note
|
|
1
|
Notification Letter
|
Documents necessary for the application |
| 2 |
Proof of payment of processing fee |
Process Steps
| Step 1 |
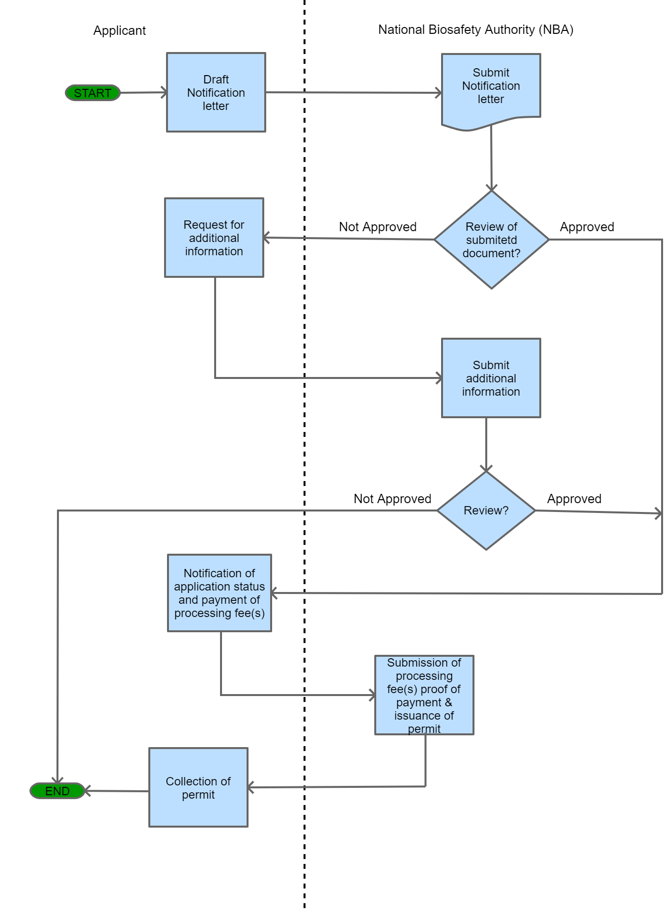
Firstly, a notification letter should be addressed to the Registrar, National Biosafety Authority (NBA) with the following information: |
|
a
|
Name, address and contact details of the exporter.
|
|
b
|
Name, address and contact details of the importer.
|
|
c
|
Name of and address within the receiving country.
|
|
d
|
Name and identity of the goods.
|
|
e
|
Quantity or volume of the consignment.
|
| f |
Intended date or dates of the proposed transit through Zambia. |
| g |
Intended use of the product in the consignment in the receiving country. |
| h |
The manner in which the consignment will be transferred from the port of entry to the port of exit. |
| i |
Suggested methods for safe handling, storage, transport and use, including packaging, labeling, documentation, disposal and contingency procedures, where appropriate. |
| j |
A declaration that the above-mentioned information is factually correct. |
| Step 2 |
The approving section (National Biosafety Authority board) then conducts a review of the notification letter and makes a final decision. |
| Step 3 |
In case of missing or an incomplete application, NBA requests for additional or missing information from the applicant and In case of rejection, the NBA gives the applicant a notice of rejection. |
| Step 4 |
In case of the application being compliant to the Biosafety Act, the applicant proceeds to per the processing fee. |
| Step 5 |
The applicant then submits proof of payment of processing fee(s) and NBA issues the permit. |
| Step 6 |
The applicant then proceeds to collect the permit. |

|
| Category | Transit |
The following form/s are used in this procedure
This procedure applies to the following measures
| Name | Measure Type | Agency | Description | Comments | Legal Document | Validity To | Measure Class |
| Transit Permit requirement for Genetically Modified Organisms | Permit Requirement | | No person shall transit any genetically modified organisms or any product of a genetically modified organism or deal in any manner with any genetically modified organism or a product of a genetically modified organism without a permit from the National Biosafety Authority. | A person shall not transit any genetically modified organism or a product of any genetically modified organism through Zambia without authorization from the National Biosafety Authority. | The Biosafety Act, 2007 | 09-09-9999 | Good |
1394