View Procedure

Procedure NameImportation of Solar Equipment
Description

Category

Licence requirement for Import of Solar Equipment

Responsible Agency       

Energy Regulation Board

Address: Consumer & Public Relations Plot No 9330,

                 Off Alick Nkhata Road,

                 P.O Box 37631,
                 Lusaka , Zambia
Phone :  +260-211-258844 - 49
Fax: +260-211-25885

Legal base of the Procedure

The Energy Regulation Act, 2019

Fee
  • Application Fee: ZMW 50
  • License Fee: 0.1% turnover

Required Documents

No.

Type of information

Note

1

Application Form

Required documents
2 Checklist
3 Proof of payment of Application and Licence fee
4 List of Shareholders and Directors
5
  • Audited Financial Statements
  • Latest Company Annual Returns
  • Evidence of Storage Facility
  • Copy of licence being Renewed
  • Business plan (for 3 years)
 Documents required for renewal of Licence
6
  • Business Plan (for 5 years)
  • Audited Financial Statements
  • Proof of Funds e.g Bank Statement
  • Certificate of Incorporation//Registration
  • Proof Storage Facility (Leased or Owned)
Documents required for First-time Applicants

Process Steps

Step 1

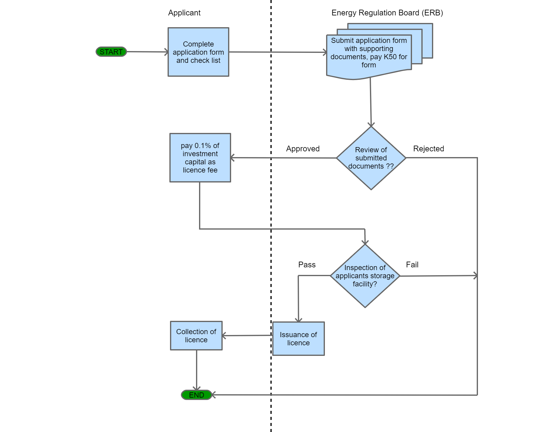
The applicant proceeds to complete the application form, checklist and pays the application fee.

Step 2

If the application is for renewal of a licence, he/she gathers Audited Financial Statements, Latest Company Annual Returns, Evidence of Storage Facility and a Copy of licence being Renewed.

Step 3

 If the application is for a first-time applicant, he/she gathers Business Plan, Audited Financial Statements, Proof of Funds e.g Bank Statement, Certificate of Incorporation//Registration and Proof of Storage Facility (Leased or Owned).

Step 4 The Applicant proceeds to pay a Licencing fee.
Step 5 ERB proceeds to inspect the Applicant's storage facility and if the facility is approved according to the Boards' requirements, the Licence is issued.
Step 6

The applicant then proceeds to collect the licence and proceeds to import.

CategoryImport

The following form/s are used in this procedure
TitleDescriptionCreated DateUpdated DateIssued By
Application for Licence- ERB12-12-201912-12-2019 This is Dowload File
Importation of Solar Equipment Checklist24-02-202024-02-2020 This is Dowload File
This procedure applies to the following measures
NameMeasure TypeAgencyDescriptionCommentsLegal DocumentValidity ToMeasure Class
Licencing requirement for importation of Solar EquipmentLicensing Requirement No person shall establish or operate an undertaking except in accordance with the Energy Regulation Act and using a licence issued by the Energy Regulation Board (ERB).A licence issued by ERB is required for the importation of solar equipment.The Energy Regulation Act, 201909-09-9999Good