View Procedure

Procedure NameLicence requirement for raw Opium, Coca leaves, Poppy-Straw, Cannabis, Cannabis Resin and other Controlled Drugs
Description

Category

Licence

Responsible Agency       

Zambia Medicines Regulatory Authority

Address:Tuleteka Road, Off Makishi Road
               P.O. Box 31890
               Lusaka , Zambia
Phone : +260 211 220 429
Email : pharmacy@zamra.co.zm

Legal base of the Procedure

The Dangerous Drugs Act, 1967

Fee  ZMW 100

Required Documents

No.

Type of information

Note

1

Application form 1 and Form 2

Documents necessary for the application
 

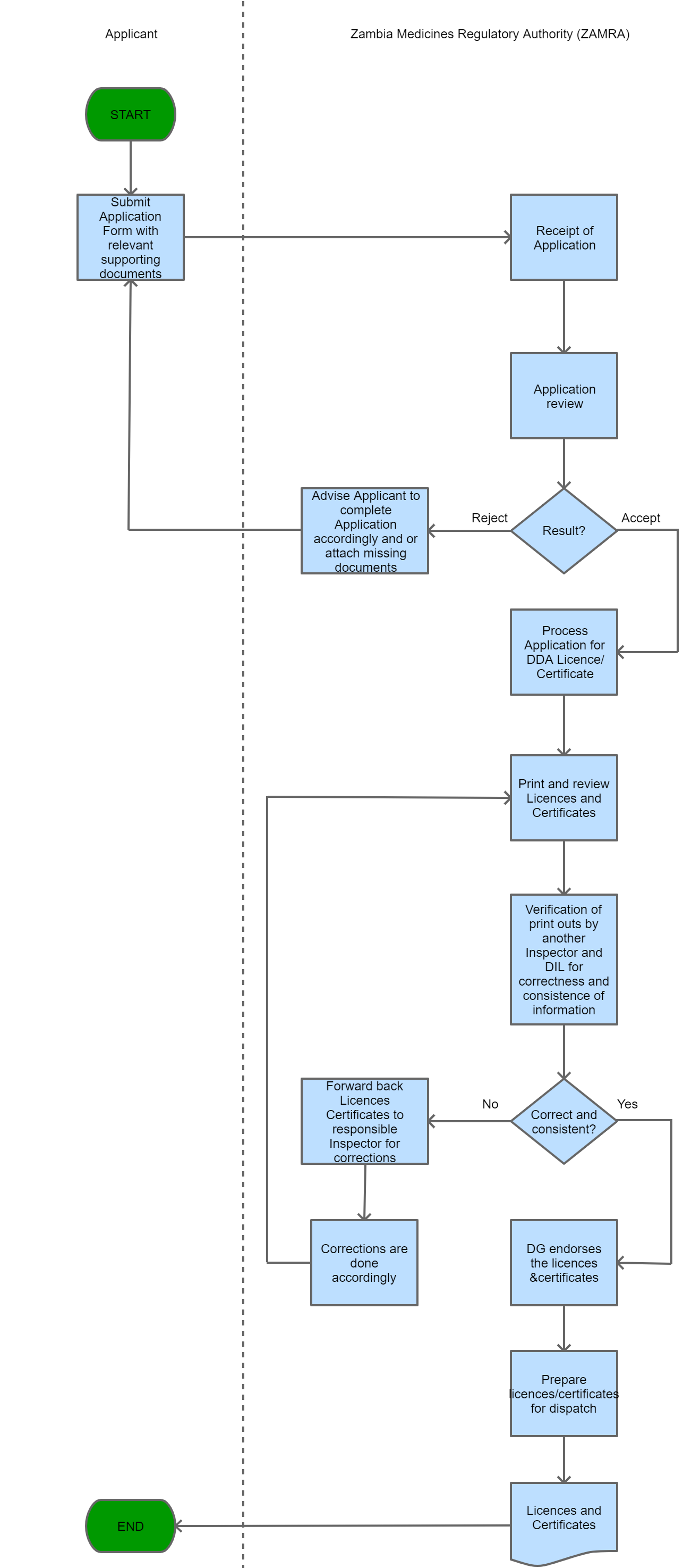
Process Steps

Step 1

The Applicant fills in the Application Forms and submits it with relevant supporting documents.

Step 2

ZAMRA recieves and reviews the Application. If the Application is accepted, it is processed. If the Application is rejected the Applicant is advised to complete the Application accordingly and attach any missing relevant documents.

Step 3

 The licences and certificates are then printed and reviewed.

Step 4

Verification of print outs by another Inspector and DIL for correctness and consistence of information. If the information is correct and consistent the Licences and Certificates are endorsed. If the information is not correct and consistent the Licences are forwarded back to the reponsile Officer for corrections who makes the necessary corrections.  

Step 5

The licences and certificates are then prepared for dispatch.

Step 6 

The licences and certificates are then issued.

Step 7 The applicant then proceeds to collect the licences and certificates.

CategoryExport

The following form/s are used in this procedure
TitleDescriptionCreated DateUpdated DateIssued By
Application for Importation or Exportation of Medicines for Commercial use07-11-201907-11-2019 This is Dowload File
Application for Licence to Import and Corresponding Import Certificate (Dangerous Drugs Regulation 4)26-03-202026-03-2020 This is Dowload File
This procedure applies to the following measures
NameMeasure TypeAgencyDescriptionCommentsLegal DocumentValidity ToMeasure Class
Additional authorisation for exportation of Narcotic Drugs, Psychotropic Substances or Precursors for medical or scientific usePermit Requirement No person shall export a narcotic drug, psychotropic substance or precursor for medical or scientific use without a permit and obtaining additional authorization from Zambia Medicines Regulatory Authority.An export permit is required for the importation of narcotic drugs, psychotropic substances or precursors for medical or scientific use.The Medicines and Allied Substances Act, 201309-09-9999Good
Additional authorisation for importation of Narcotic Drugs, Psychotropic Substances or Precursors for medical or scientific usePermit Requirement No person shall import a narcotic drug, psychotropic substance or precursor for medical or scientific use without a permit and obtaining additional authorization from Zambia Medicines Regulatory Authority.An import permit is required for the importation of narcotic drugs, psychotropic substances or precursors for medical or scientific use.The Medicines and Allied Substances Act, 201309-09-9999Good
Import Permit requirement for Narcotic Drugs or Psychotropic SubstancesPermit Requirement In order to import goods listed in the second schedule of the Narcotic Drugs and Psychotropic Substances Act, 1993, a person must be in possession of an import permit.No goods listed under the second schedule of the Narcotic Drugs and Psychotropic Substances Act, 1993, can be imported into Zambia without lawful authority.The Narcotic Drugs and Psychotropic Substances Act, 199309-09-9999Good
Export Permit requirement for Narcotic Drugs or Psychotropic SubstancesPermit Requirement In order to export goods listed in the second schedule of the Narcotic Drugs and Psychotropic Substances Act, 1993, a person must be in possession of an export permit.No goods listed under the second schedule of the Narcotic Drugs and Psychotropic Substances Act, 1993, can be exported from Zambia without lawful authority.The Narcotic Drugs and Psychotropic Substances Act, 199309-09-9999Good
Import Licence requirement for raw Opium, Coca leaves, Poppy-Straw, Cannabis and Cannabis Resin Licensing Requirement It shall not be lawful for a person to import into Zambia raw opium, coca leaves, poppy-straw, cannabis, cannabis resin and all preparations of which cannabis resin forms the base except under a licence issued by Zambia Medicines Regulatory Authority (ZAMRA).No person shall import into Zambia raw opium, coca leaves, poppy-straw, cannabis, cannabis resin and all preparations of which cannabis resin forms the base except under a licence.The Dangerous Drugs Act, 196709-09-9999Good
Export Licence requirement for raw Opium, Coca leaves, Poppy-Straw, Cannabis and Cannabis ResinLicensing Requirement It shall not be lawful for a person to export into Zambia raw opium, coca leaves, poppy-straw, cannabis, cannabis resin and all preparations of which cannabis resin forms the base except under a licence issued by Zambia Medicines Regulatory Authority (ZAMRA).No person shall export from Zambia raw opium, coca leaves, poppy-straw, cannabis, cannabis resin and all preparations of which cannabis resin forms the base except under a licence.The Dangerous Drugs Act, 196709-09-9999Good