View Procedure

Procedure NameExport Permit requirement for Animals, Animal Products, Animal By-Products and Articles
Description

Category

Export Permit requirement for Animals, Animal Products, Animal By-Products and Articles

Responsible Agency       

Ministry of Livestock and Fisheries 

Address:   Department of Veterinary Services
                  Ministry of Fisheries and Livestock
                  P.O. Box 50060
                  Lusaka 10101
                  ZAMBIA

Email: info@mfl.gov.zm

Legal base of the Procedure

The Animal Health Act, 2010

Fee   The validity period for all associated permits, licenses is 30 days

Associated Permits, Licences Etc.

Amount

Export Permits (Fishery and Livestock related)

ZMW 52.50

Export Inspections And Permits

Health certificate for Export and other purposes

Minimum cost of a health certificate per animal

ZMW 50.00

Large Ruminants (cattle, horses and similar species) per 50 animals

ZMW 250.00

Small ruminats (goats, sheep and pigs or similar species) per 50 animals

ZMW 150.00

Small animals (dogs, cats and small size species) per 5 animals

ZMW 150.00

Game animals per 10 animals

ZMW 150.00

Poultry

Up to 1000 birds

ZMW 50.00

1,001 to 20,000 birds

ZMW 100.00

Above 20,001 birds up to 100,000

ZMW 150.00

Tortoise/ornamental fish per consignment not exceeding 100 animals

ZMW 150.00

Livestock products and stock feed per 30MT

ZMW 150.00

Sanitation of Animal products

Game Trophies (per animal or part thereof)

ZMW 200.00

Cattle products

Per 100 hides

ZMW 100.00

Per 100 100kg horns

ZMW 50.00

Meat inspection per carcass for export

ZMW 30.00

Export Permit

Non-Commercial

Minimum cost of an export permit (5 domestic animals or less)

ZMW 50.00

Consignment of animal products up to 20 kgs

ZMW 50.00

Commercial

Large ruminants (cattle, horses, and similar animals) per consignment not exceeding a truck load of 50 animals

ZMW 100.00

Small ruminats; goats, sheep (per consignment not exceeding a truck load of 400 animals)

ZMW 100.00

Small animals: dogs, cats and similar animals (per consignment not exceeding 50 animals)

ZMW 100.00

Poultry (per consignment not exceeding 100,000 birds)

ZMW 100.00

Game/wild animal (per consignment not exceeding a truck load of 50 animals)

ZMW 100.00

Tortoise/ornamental fish (per consignment not exceeding 100 animals)

ZMW 100.00

Livestock products and stock feed (per consignment not exceeding a truck load of 34MT)

ZMW 100.00

Semen and embryos per consignmnent

ZMW 100.00

Export Related Inspection

Establishment/Plant inspections (abattoir, processing , any other)

ZMW 250.00

Quarantine/Farm (premises) inspection

ZMW 250.00

Required Documents

No.

Type of information

Note

1

Application Form

2 Commercial Invoice (or letter of sale)  
3 Good Manufacturing Practice (GMP) certificate  
4

Certification for the establishment to manufacture or produce the livestock product or by-product

 
5 Commercial Invoice in respect of the livestock product or by-product  to be imported from the same establishment  

Process Steps

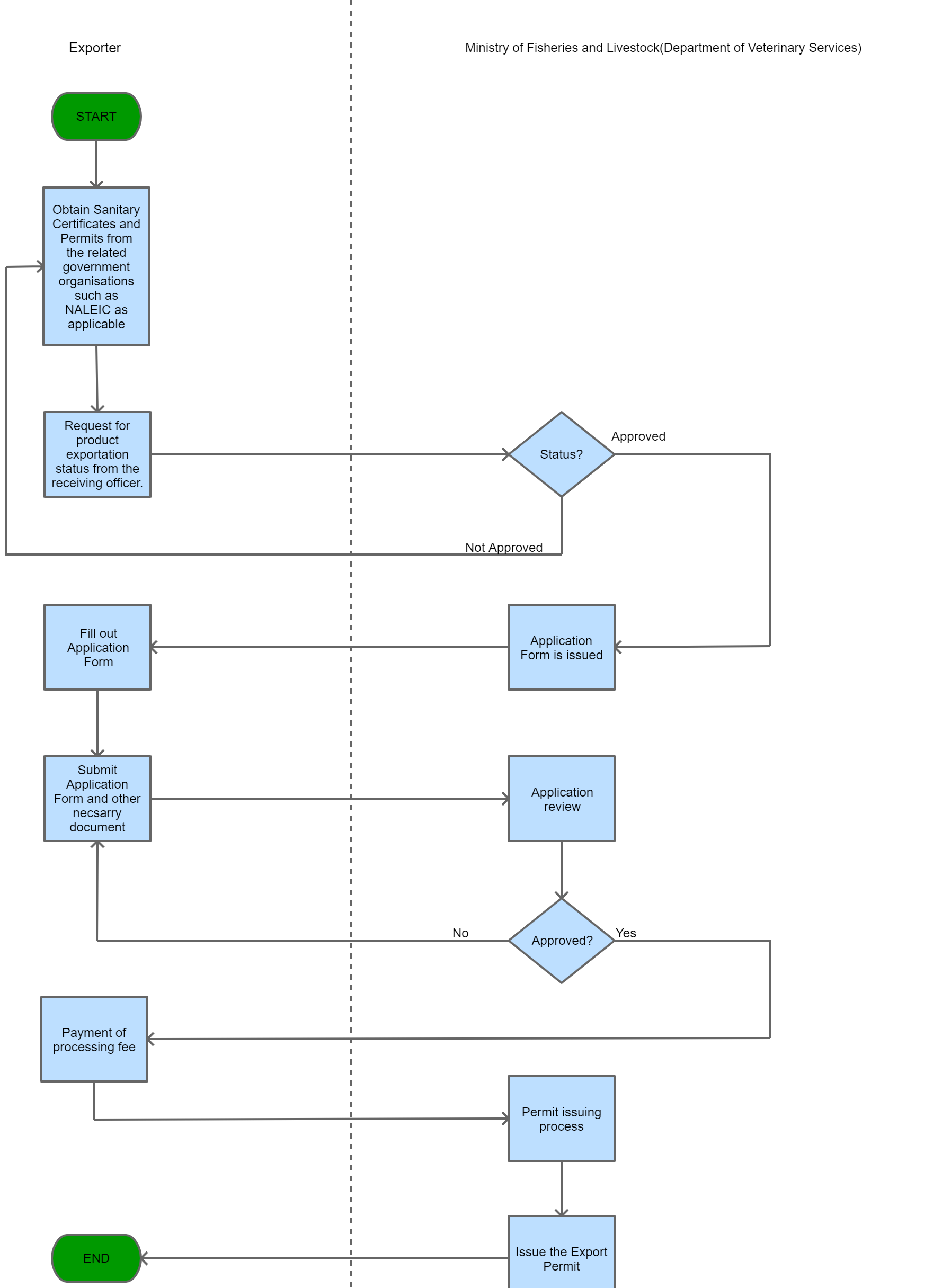
Step 1

The Trader makes a request for product exportation status from the receiving officer. Once this is approved, the receiving officer then issues an application form.

Step 2

The Trader completes and submits an application form along with the relevant supporting documents. 

Step 3

 The approving section processes the application and approves it. 

Step 4

The applicant pays the processing fee and is issued with a receipt. 

Step 5

The issuing section processes the application and issues the Export Permit.

Step 6 

A copy of the permit and related information are kept for record-keeping.

Step 7 The applicant may proceed with the next steps to export the goods. 

 

CategoryExport

The following form/s are used in this procedure
TitleDescriptionCreated DateUpdated DateIssued By
Application for a fisheries and livestock Export Permit08-11-201918-02-2020 This is Dowload File
This procedure applies to the following measures
NameMeasure TypeAgencyDescriptionCommentsLegal DocumentValidity ToMeasure Class
Export Permit requirement for Animals, Animal Products, Animal By-Products and ArticlesPermit Requirement In order to export animals, animal products and animal by-products or articles thereof out of Zambia a permit from the Ministry of Fisheries and Livestock has to be issued. No animals, animal products and animal by-products or articles thereof can be exported out of Zambia unless a permit from the Ministry of Fisheries and Livestock is issued. The Animal Health Act, 2010 09-09-9999Good