View Procedure
| Procedure Name | Export Permit requirement for Honey, Bee or Hive Products |
| Description |
|
Category
|
Export Permit requirement for Honey, Bee or Hive Products
|
|
Responsible Agency
|
Ministry of Livestock and Fisheries
Address: Department of Veterinary Services
Ministry of Fisheries and Livestock
P.O. Box 50060
Lusaka 10101
ZAMBIA
Email: info@mfl.gov.zm
|
|
Legal base of the Procedure
|
The Animal Health Act, 2010
|
| Fee |
Application form: ZMW 52.50
|
Required Documents
Process Steps
|
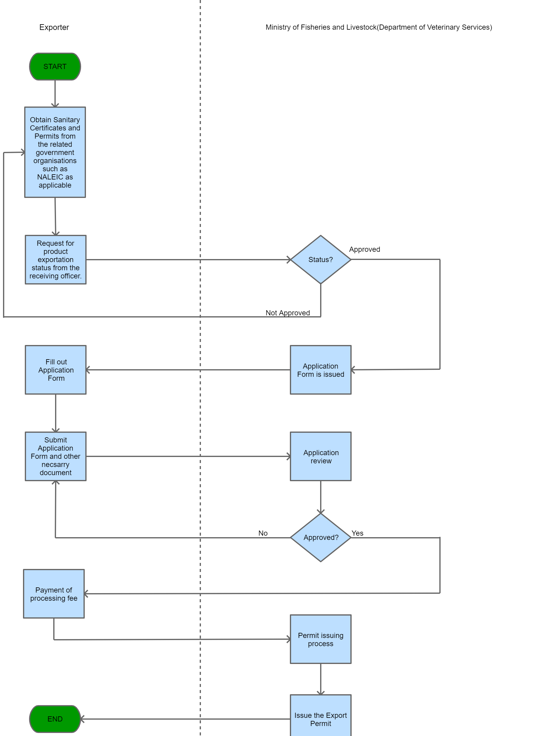
Step 1
|
The Trader makes a request for product exportation status from the receiving officer. Once this is approved, the receiving officer then issues an application form.
|
|
|
Step 2
|
The Trader completes and submits the application form along with the supporting documents
|
|
|
Step 3
|
The approving section processes the application and approves it.
|
|
|
Step 4
|
The applicant pays the processing fee and is issued with a receipt.
|
|
|
Step 5
|
The issuing section processes the application and issues the Export Permit.
|
|
| Step 6 |
A copy of the permit and related information are filed for record-keeping |
|
| Step 7 |
The applicant may proceed with the next steps to export the goods.
|
|

|
| Category | Export |
The following form/s are used in this procedure
This procedure applies to the following measures
| Name | Measure Type | Agency | Description | Comments | Legal Document | Validity To | Measure Class |
| Export Permit requirement for Honey, Bee or Hive Products | Permit Requirement | | In order to export honey, bee or hive products, a person must obtain a permit from the Director responsible for veterinary service. | No honey, bee or hive products can be exported out of Zambia unless a permit from the Director responsible for veterinary service is issued. | The Animal Health Act, 2010
| 09-09-9999 | Good |
1199