View Procedure
| Procedure Name | Procedure for the Importation of Seeds | |||||||||||||||||||||||||||||||||||||||||||||||||||||||||||||||||||||||||||||||||||||||
|---|---|---|---|---|---|---|---|---|---|---|---|---|---|---|---|---|---|---|---|---|---|---|---|---|---|---|---|---|---|---|---|---|---|---|---|---|---|---|---|---|---|---|---|---|---|---|---|---|---|---|---|---|---|---|---|---|---|---|---|---|---|---|---|---|---|---|---|---|---|---|---|---|---|---|---|---|---|---|---|---|---|---|---|---|---|---|---|---|
| Description |
Required Documents
Process Steps
Flow Chart for Registration of Seed Importers
Flow Chart for obtaining a Seed Sellers License
Flow Chart for obtaining a Notice to Import Seed
Flow Chart for obtaining a Plant Import Permit (PIP)
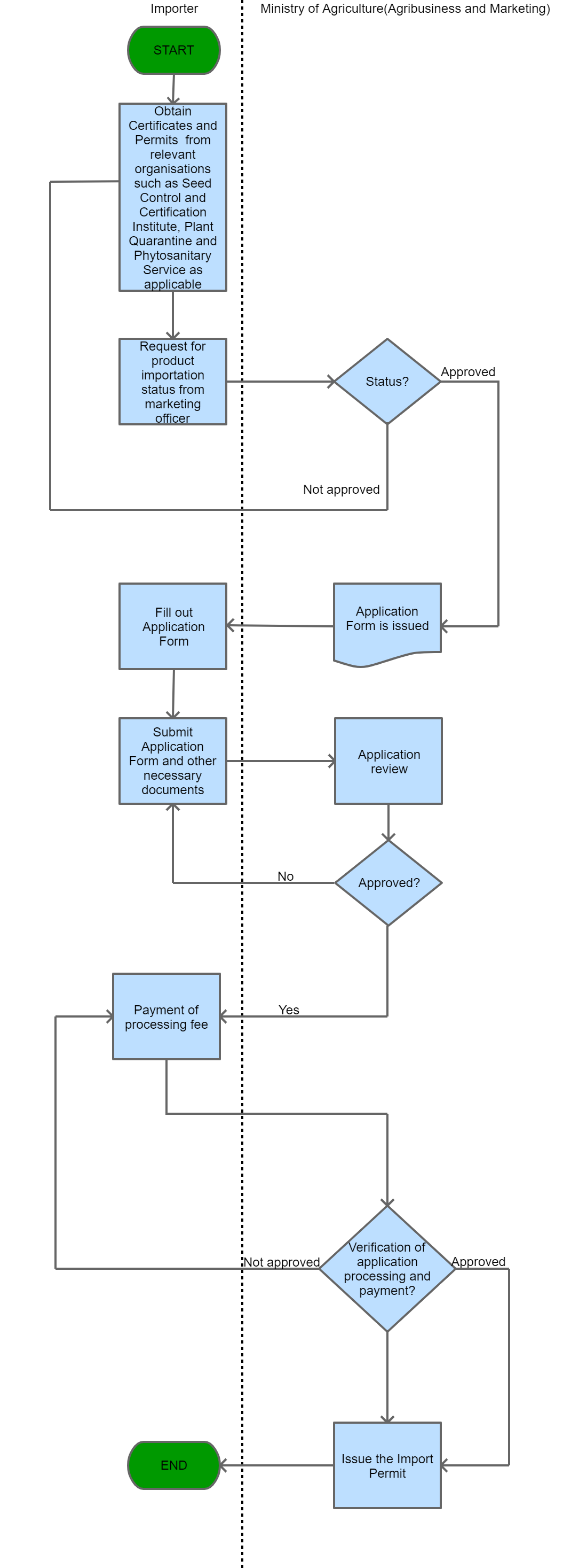
Flow Chart for obtaining an Import Permit
Overall Flow Chart
| |||||||||||||||||||||||||||||||||||||||||||||||||||||||||||||||||||||||||||||||||||||||
| Category | Import |
| Title | Description | Created Date | Updated Date | Issued By | ![]() |
|---|---|---|---|---|---|
| Application for an Agricultural Import Permit | Application for an agricultural import permit | 12-11-2019 | 23-03-2020 | ||
| Form No. 1 The Control Of Goods Act Import Permit | Form no. 1 the control of goods act import permit | 12-11-2019 | 23-03-2020 | ||
| Application for a Seed Sellers License | application for a seed sellers license | 04-12-2019 | 04-12-2019 | ||
| Seed Seller's License | Seed Sellers License | 04-12-2019 | 04-12-2019 | ||
| Notice to Import Seed | Notice to import seed | 04-12-2019 | 04-12-2019 | ||
| Application for the Plant Import Permit from ZARI | Application for the Plant Import Permit from ZARI | 13-12-2019 | 23-03-2020 | ||
| Seed Import Permit | Seed Import Permit | 13-12-2019 | 13-12-2019 | ||
| Seed Importers License | Seed Importers License | 13-12-2019 | 13-12-2019 | ||
| Application for a Seed Importer's License | Application for a Seed Importer's License | 13-12-2019 | 13-12-2019 | ||
| Orange International Seed Lot Certificate | Orange International Seed Lot Certificate | 13-12-2019 | 13-12-2019 |
| Name | Measure Type | Agency | Description | Comments | Legal Document | Validity To | Measure Class |
|---|---|---|---|---|---|---|---|
| Seed Sellers License requirement for Importation of Seed | Licensing Requirement | No person shall import seeds for sale without a valid seed sellers license. | A seed sellers license issued by the Seed Certification and Control Institute is a requirement to import seeds for sale. | Plant Variety and Seeds Act, 1995 | 09-09-9999 | Good | |
| Notice to Import Seeds | Permit Requirement | No person shall import seeds for sale without an approved notice to import seeds approved by the Ministry of Agriculture (Seed Certification and Control Institute). | A notice to import seeds approved by the Ministry of Agriculture (Seed Certification and Control Institute) is a requirement for the importation of seeds for sale. | Plant Variety and Seeds Act, 1995 | 09-09-9999 | Good | |
| Plant Import Permit requirement | Permit Requirement | No person shall import seeds for sale if the seeds do not comply with the minimum standards set out in the law. | In order for seed to be imported into Zambia, the seed has to comply with the minimum standards set out in the law. | Plant Variety and Seeds Act, 1995 | 09-09-9999 | Good | |
| Registration requirement of Seed Importers | Licensing Requirement | The Seed Control and Certification Institute shall have a register of all seed importers. | All persons who import seed must be registered with the Seed Control and Certification Institute. | Plant Variety and Seeds Act, 1995 | 09-09-9999 | Good |








