View Procedure
| Procedure Name | Export Permit for wild animals or meat of wild animals | ||||||||||||||||||||||||||||||||||||||||||||||||||||||||||||||
|---|---|---|---|---|---|---|---|---|---|---|---|---|---|---|---|---|---|---|---|---|---|---|---|---|---|---|---|---|---|---|---|---|---|---|---|---|---|---|---|---|---|---|---|---|---|---|---|---|---|---|---|---|---|---|---|---|---|---|---|---|---|---|---|
| Description |
Required Documents
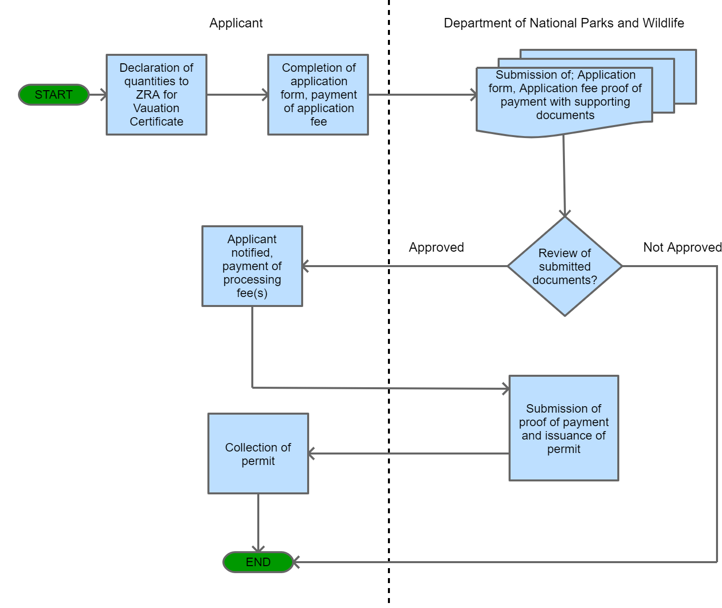
Process Steps
| ||||||||||||||||||||||||||||||||||||||||||||||||||||||||||||||
| Category | Export |
The following form/s are used in this procedure
| Title | Description | Created Date | Updated Date | Issued By | ![]() |
|---|---|---|---|---|---|
| Export permit of wild animals, meat or trophies Application Form | Export permit of wild animals, meat or trophies | 03-12-2019 | 03-12-2019 |
This procedure applies to the following measures
| Name | Measure Type | Agency | Description | Comments | Legal Document | Validity To | Measure Class |
|---|---|---|---|---|---|---|---|
| Export Permit requirement for Wild Animals or Meat of a Wild Animal | Permit Requirement | A person shall not export a wild animal or meat of a wild animal without an export permit issued by the Department of National Parks and Wildlife. | An export permit is needed for the importation of wild animals or meat of wild animals. | The Zambia Wildlife Act, 2015 | 09-09-9999 | Good |



