View Procedure
| Procedure Name | Import permit for Ivory or Rhinoceros horn or any other trophies | ||||||||||||||||||||||||||||||||||||||||||||||||||||||||||||
|---|---|---|---|---|---|---|---|---|---|---|---|---|---|---|---|---|---|---|---|---|---|---|---|---|---|---|---|---|---|---|---|---|---|---|---|---|---|---|---|---|---|---|---|---|---|---|---|---|---|---|---|---|---|---|---|---|---|---|---|---|---|
| Description |
Required Documents
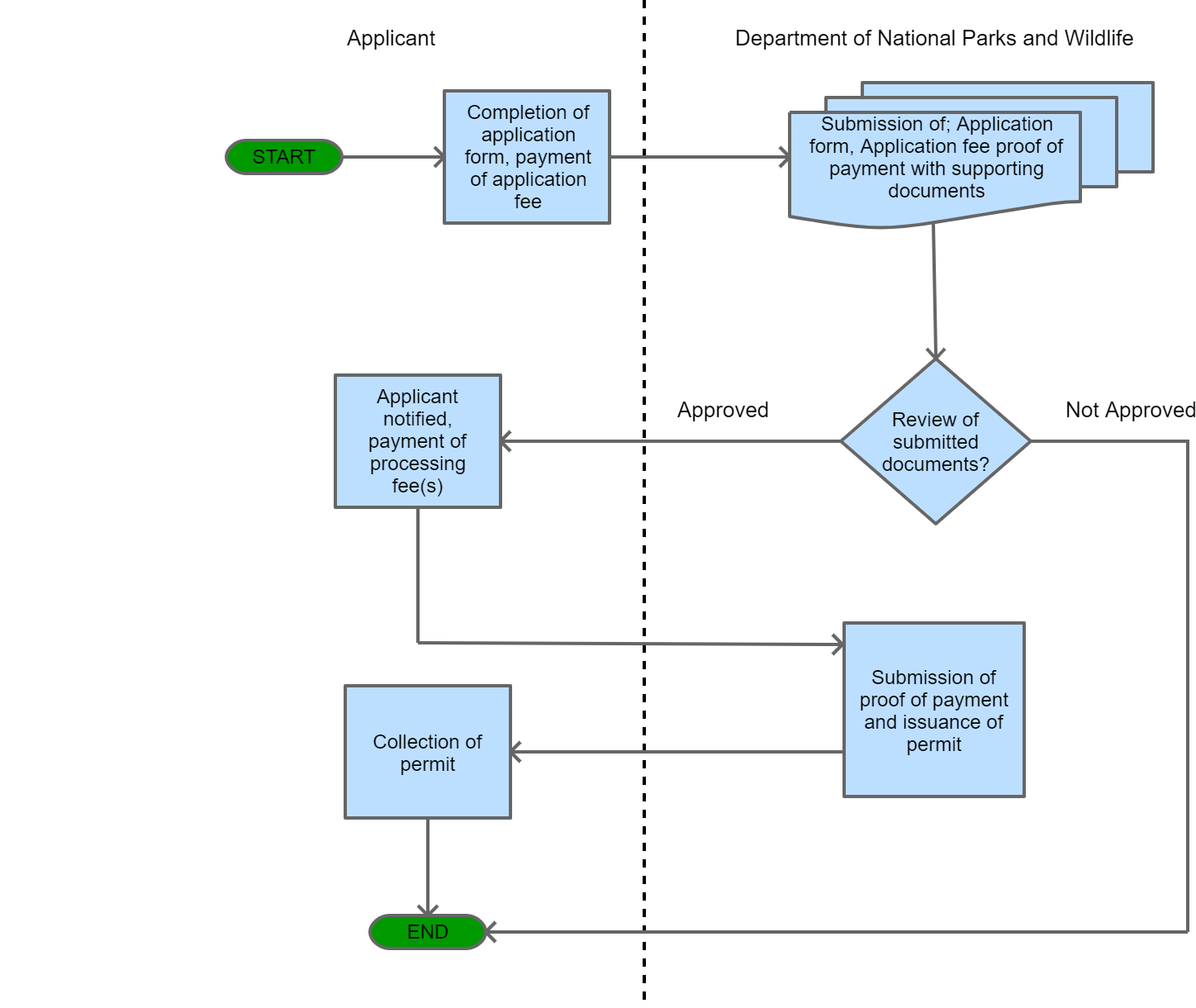
Process Steps
| ||||||||||||||||||||||||||||||||||||||||||||||||||||||||||||
| Category | Import |
The following form/s are used in this procedure
| Title | Description | Created Date | Updated Date | Issued By | ![]() |
|---|---|---|---|---|---|
| Import permit of ivory or rhinoceros horn Application Form | Import permit of ivory or rhinoceros horn | 03-12-2019 | 28-05-2020 |
This procedure applies to the following measures
| Name | Measure Type | Agency | Description | Comments | Legal Document | Validity To | Measure Class |
|---|---|---|---|---|---|---|---|
| Import Permit requirement for Ivory or Rhinoceros Horn or any other Trophy | Permit Requirement | No person shall import ivory or rhinoceros horn or any other trophy without an import permit issued by the Department of National parks and Wildlife. | The import permit applies to all ivory or rhinoceros horn or any other trophy. | The Zambia Wildlife Act, 2015 | 09-09-9999 | Good |



