View Procedure

Procedure Name Export Permit for Coffee
Description

Category

COFFEE EXPORT PERMIT

Responsible Agency       

The Ministry of Agriculture (Agribusiness & Marketing)

Address: Mulungushi house, Independence Ave
                P.O. BOX 50197, Lusaka

Website: www.agriculture.gov.zm
Fax: +260 250305

Phone: +260 01-253933

Email: info@agriculture.gov.zm 

Legal base of the Procedure

The Coffee Act, 1989

Fee

Application Fee: ZMW 52.50

ZMW 52.5 per Metric Tonne of the commodity being exported

Required Documents

No.

Type of information

Note

1

Application Form

Documents necessary for the application
2 SPS Certificate from ZARI
3 Health Clearance certificate from the Ministry of Health
4 Proof of payment of application fee

Process Steps

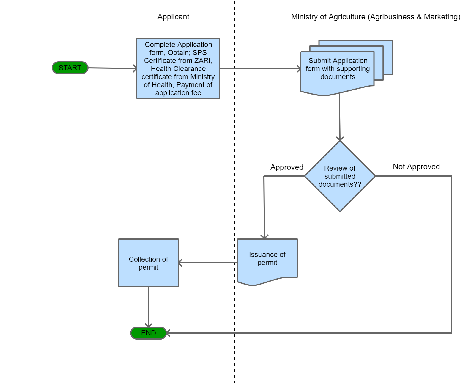
Step 1

The trader obtains an SPS certificate from ZARI and a Health Clearance Certificate from the Ministry of Health.

Step 2

The trader pays application fee and proceeds to complete and submit an application form with the relevant supporting documentation.

Step 3

 The issuing section processes the application with all the submitted documentation.

Step 4

The permit is issued if the application is approved.

Step 5

The applicant collects the permit and may proceed with the next steps to export the goods.  

CategoryExport

The following form/s are used in this procedure
TitleDescriptionCreated DateUpdated DateIssued By
Application for an agricultural export permit14-11-201923-03-2020 This is Dowload File
This procedure applies to the following measures
NameMeasure TypeAgencyDescriptionCommentsLegal DocumentValidity ToMeasure Class
Export Permit requirement for CoffeePermit Requirement No person shall export any coffee, for commercial purposes, without a valid license issued by the Ministry of Agriculture (Agribusiness & Marketing).Coffee for commercial purposes can not be exported out of Zambia without an export permit from the Ministry of Agriculture (Agribusiness & Marketing).The Coffee Act, 198909-09-9999Good