View Procedure
| Procedure Name | Importation of Lubricants |
| Description |
|
Category
|
Licence requirement for importers
|
|
Responsible Agency
|
Energy Regulation Board
Address: Consumer & Public Relations Plot No 9330,
Off Alick Nkhata Road,
P.O Box 37631,
Lusaka , Zambia
Phone : +260-211-258844 - 49
Fax: +260-211-25885
|
|
Legal base of the Procedure
|
The Energy Regulation Act, 1995
|
| Fee |
- Application Fee: 0.01% of total investment of the business
- License Fee: 0.7% turnover
|
Required Documents
|
No.
|
Type of information
|
Note
|
|
1
|
Application Form
|
Required documents |
| 2 |
Appendix |
| 3 |
Checklist |
| 4 |
Proof of payment of Application and License fee |
| 5 |
Holder of distribution license |
| 6 |
- Audited Financial Statements
- Latest Company Annual Returns
- Evidence of Storage Facility
- Copy of licence being Renewed
- Business plan (for 3 years)
|
Documents required for renewal of License |
| 7 |
- Business Plan (for 5 years)
- Audited Financial Statements
- Proof of Funds e.g Bank Statement
- Certificate of Incorporation//Registration
- Proof Storage Facility (Leased or Owned)
|
Documents required for First-time Applicants |
Process Steps
|
Step 1
|
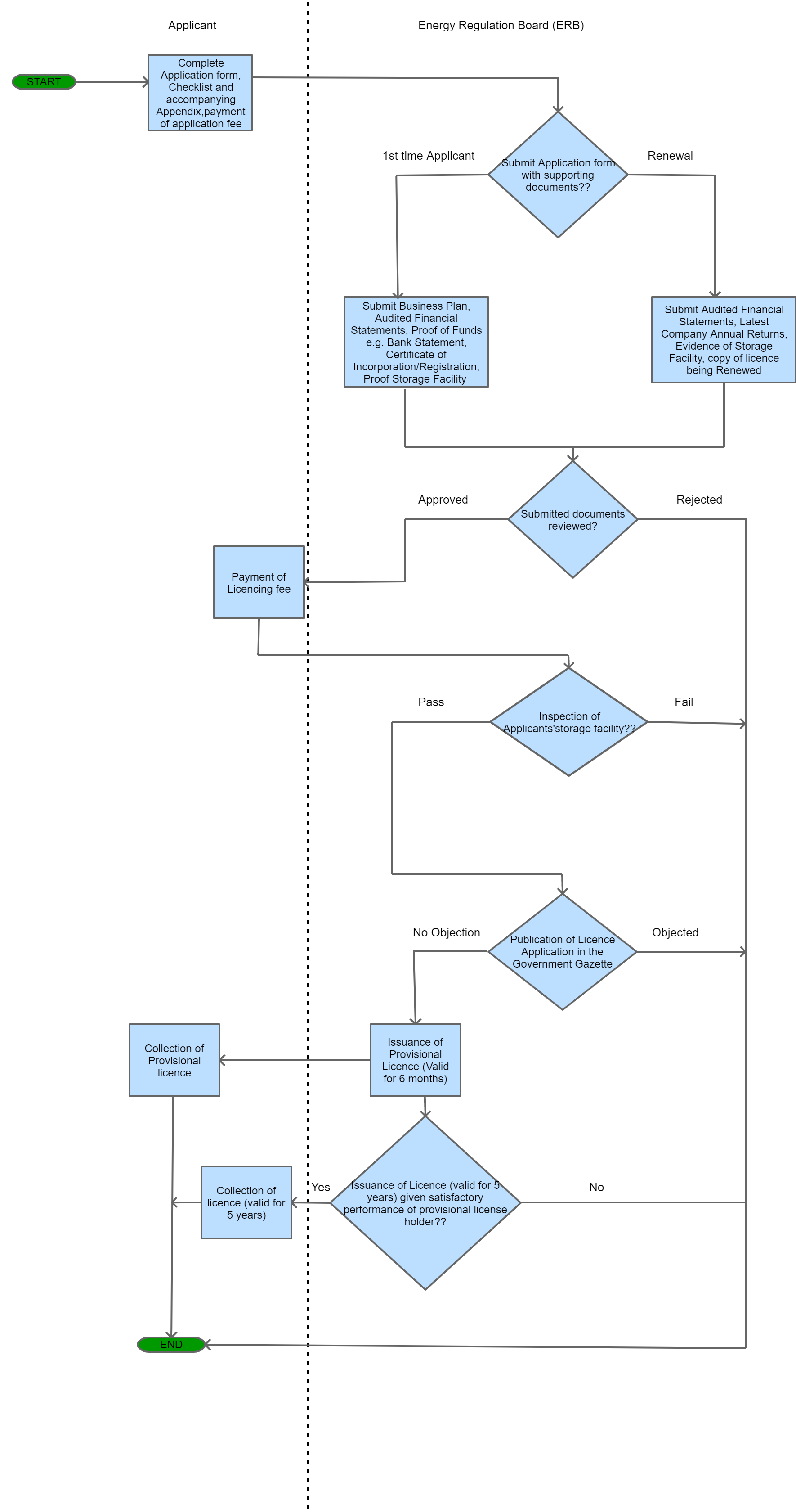
The applicant proceeds to complete the application form, checklist and accompanying Appendix and pays the application fee.
|
|
|
Step 2
|
If the application is for renewal of a license, he/she gathers Audited Financial Statements, Latest Company Annual Returns, Evidence of Storage Facility and a Copy of licence being Renewed
|
|
|
Step 3
|
If the application is for a first-time applicant, he/she gathers Business Plan, Audited Financial Statements, Proof of Funds e.g Bank Statement, Certificate of Incorporation//Registration and Proof of Storage Facility (Leased or Owned)
|
|
| Step 4 |
The Applicant proceeds to pay the Licencing fee |
|
| Step 5 |
ERB proceeds to inspect the Applicant's storage facility and if the facility is approved according to the Boards' requirements, the Licence Application is then published in the Government Gazette otherwise, the storage facility is reinspected. |
|
| Step 6 |
If no objection received after Gazette Notice, the Application is presented to the Board for issuance of a provisional license, valid for 6 months.
|
|
| Step 7 |
The applicant then proceeds to collect the provisional licence and proceeds to import |
|
| Step 8 |
The applicant is granted a license valid for 5 years given a satisfactory performance during the 6 months period after collection of a provisional licence. |
|

|
| Category | Import |
The following form/s are used in this procedure
This procedure applies to the following measures
| Name | Measure Type | Agency | Description | Comments | Legal Document | Validity To | Measure Class |
| Licencing requirement for Lubricants | Licensing Requirement | | No person shall establish or operate an undertaking except in accordance with the Energy Regulation Act and using a licence issued by the Energy Regulation Board (ERB). | A licence issued by ERB is required for the importation of Lubricants. | The Energy Regulation Act, 2019 | 09-09-9999 | Good |
1270