View Procedure
| Procedure Name | Import Licence for products relating to Radioactive Materials |
| Description |
|
Category
|
Radioactive materials import licence
|
|
Responsible Agency
|
Radiation Protection Authority,
Address: Exploration House Government Road,
P.O.Box, 50002
Lusaka, Zambia
Phone: +260 211 252481
Email: radiation@rpa.gov.zm
|
|
Legal base of the Procedure
|
Ionising Radiation Protection Act, 2011 (Amendment), Ionising Radiation Protection Act, 2005
|
|
Fee
|
|
Description
|
Fee Units
|
ZMW
|
|
Importation of medical diagnostic X-ray machine, per device
|
12 500
|
3 750
|
|
Importation of computed tomography scanner per device
|
25 500
|
7 650
|
|
Importation of radiotherapy (teletherapy or brachytherapy)
|
15 000
|
4 500
|
|
Importation of fixed or portable nuclear gauges for level detection, density measurement, thickness control, moisture measurement and control and in stream analysis of slurries, per source
|
10 000
|
3 000
|
|
Importation of linear accelerator or radioactive devices for non-destructive testing and cargo or container inspection, per source
|
25 000
|
7 500
|
|
Importation of industrial radiation sources, per source
|
10 000
|
3 000
|
|
Importation of Xray fluorescence, Xray diffraction and neutron activation analysis equipment, per source
|
10 000
|
3 000
|
|
Importation of unsealed sources used for research, teaching and nuclear medicine
|
2 500
|
750
|
|
Importation of teaching or educational radiation sources other than unsealed radiation sources
|
2 500
|
750
|
|
Importation of samples containing radioactive ores
|
40 000
|
12 000
|
|
Required Documents
|
No.
|
Type of information
|
Note
|
|
1
|
Application Form 1 (New applicant)
Application Form 2 (Renewal)
Notification Form
|
Documents necessary for the application |
| 2 |
Proof of payment of processing fee |
| 3 |
Personnel qualification/certification |
| 4 |
Structural and Design of shielding |
| 5 |
Equipment and maintenance plan |
| 6 |
Work procedures and instructions |
| 7 |
Transport Instruction |
| 8 |
Radiation Protection Management Plan |
Process Steps
|
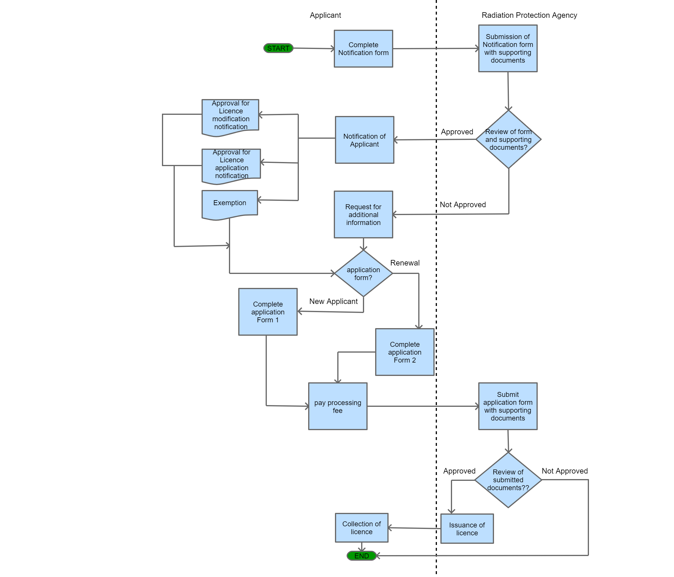
Step 1
|
The applicant completes a notification form stating clearly the intention of the licence, that is; modification of license for existing license holder or for import/export for first-time applicants.
|
|
|
Step 2
|
The applicant proceeds to submit the completed form to the authority with supporting documents.
|
|
|
Step 3
|
The authority reviews application and applicant notified of application status. If approved, the applicant proceeds to complete the application form 1 for a new applicant and Form 2 for the renewal of the licence. |
|
Step 4
|
After submission of the application form and proof of payment of the processing fee, the authority reviews the application.
|
|
| Step 5 |
If approved, the import licence is issued by the authority. |
|
|
Step 6
|
The applicant then proceeds to collect the licence.
|

|
| Category | Import |
The following form/s are used in this procedure
This procedure applies to the following measures