View Procedure
| Procedure Name | Importation of Live Fish into Zambia | ||||||||||||||||||||||||||||||||||||||
|---|---|---|---|---|---|---|---|---|---|---|---|---|---|---|---|---|---|---|---|---|---|---|---|---|---|---|---|---|---|---|---|---|---|---|---|---|---|---|---|
| Description |
Required Documents
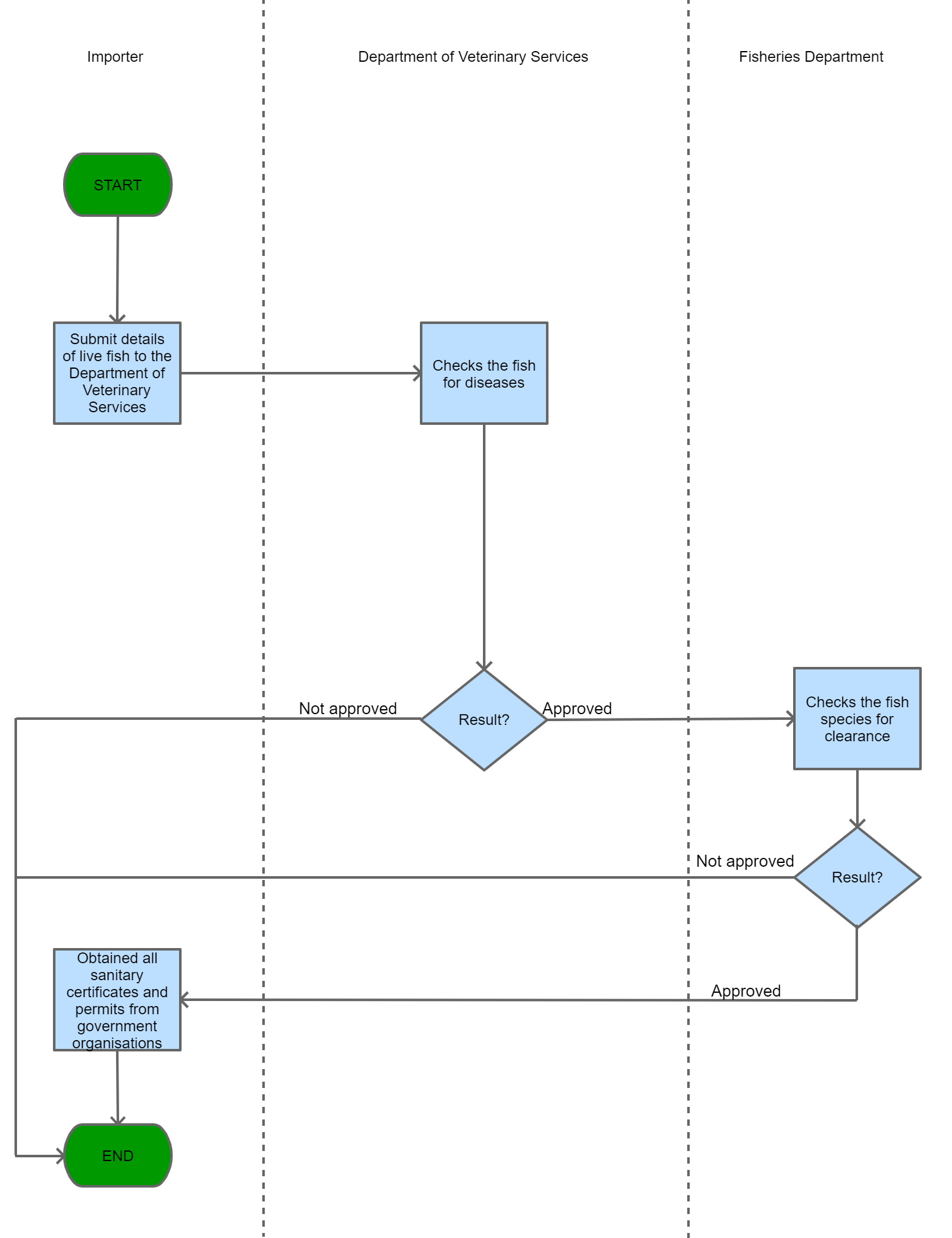
Process Steps
Procedure Number One
Procedure Number Two
| ||||||||||||||||||||||||||||||||||||||
| Category | Import |
| Title | Description | Created Date | Updated Date | Issued By | ![]() |
|---|---|---|---|---|---|
| Application for a Fisheries and Livestock Import Permit | Application for a Fisheries and Livestock Import Permit | 08-11-2019 | 08-11-2019 |
| Name | Measure Type | Agency | Description | Comments | Legal Document | Validity To | Measure Class |
|---|---|---|---|---|---|---|---|
| Import Permit requirement for Live Fish | Permit Requirement | No person shall import Live Fish into Zambia without the written permission from the Director of the Department of Veterinary Services. | In order for Live Fish to be imported into Zambia written permission from the Director of the Fisheries Department has to be given. | The Fisheries Act, 2011 | 09-09-9999 | Good | |
| Sanitary Inspection requirement for fish destined for import into Zambia | Inspection Requirement | Any fish or fish product being imported into Zambia may be inspected to determine whether the consignment is sanitary compliant. | Any fish or fish product may be inspected to determine sanitary compliance. | The Fisheries Act, 2011 | 09-09-9999 | Good |




