View Procedure
| Procedure Name | Export licence for Hazardous waste |
| Description |
|
Category
|
Export Licence requirement for hazardous waste
|
|
Responsible Agency
|
Zambia Environmental Management Agency
LUSAKA HEAD OFFICE
Address: Plot No.6975,
Ridgeway Corner,
Church and Suez Roads,
P.O.Box 35131 Lusaka
Phone: +260-211-253140
+260-211-254023
+260-211-254059
Fax: +260-211-254164
NORTHERN REGION OFFICE
Address: Jacaranda Road,
P.O.Box 71302,Ndola
Phone: +260-212-610407/621048
Fax: +260-212-610407/610246
CHIPATA OFFICE
Address: PROVIDENT House-NAPSA Building, 1st floor rooms G14,15& 16 Umozi Highway,
P.O.Box 510527
Phone: +260-216-221-254
LIVINGSTONE OFFICE
Address: Plot No.555
Junction of Obote-
Nehru Roads,
P.O.Box 60195
Livingstone
Phone: +260-213-321297
SOLWEZI OFFICE
Address: Provident House,
Independence Avenue,
P.O.Box 110134
Phone: +260-218-821-297
CHIRUNDU BORDER OFFICE
Address: Customs Commercial
Terminal Building,
P.O.Box CRU 31
Chirundu
Phone/Fax: +260-211-515261
|
|
Legal base of the Procedure
|
The Environmental Management Act, 2011
|
|
Fee
|
|
Description
|
Class I (Fee Units)
|
ZMW
|
Class II( Fees Units)
|
ZMW
|
Class III (Fee Units)
|
ZMW
|
|
Export
|
40 000
|
12 000
|
35 000
|
10 500
|
30 000
|
9 000
|
NB:
|
Description
|
Class I
|
Class II
|
Class III
|
|
Quantity
|
7201 tonnes per annum and above
|
5401-7200 tonnes per annum
|
5400 tonnes per annum and below
|
|
Description
|
Fee Units
|
ZMW
|
|
Transfer of Licence
|
10 000
|
3 000
|
|
Alteration and Amendment
|
5 000
|
1 500
|
|
Replacement of Licence
|
1 500
|
450
|
|
Required Documents
|
No.
|
Type of information
|
Note
|
|
1
|
Application Form
|
Documents necessary for the application |
| 2 |
Proof of payment of licence processing fee |
| 3 |
Notification form |
| 4 |
Must be a licenced operator of a hazardous waste disposal site |
| 5 |
Copy of expected dates of transit timetable |
| 6 |
Proof of comprehensive insurance covering any probable incidents |
| 7 |
Completed movement document for trans-boundary movements of waste |
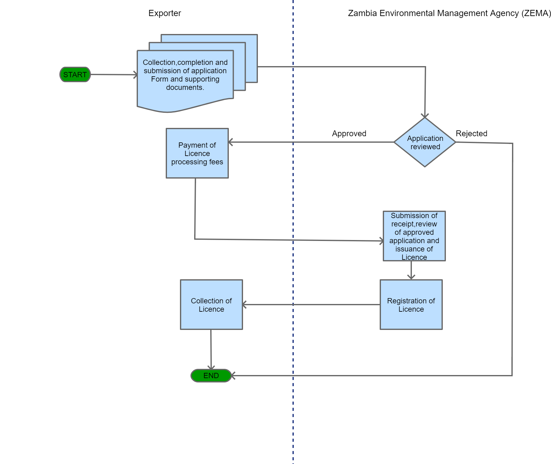
Process Steps
|
Step 1
|
The Trader/Exporter collects, completes and submits an application and notification form with the supporting documentation to the Receiving Officer
|
|
|
Step 2
|
The Application is reviewed and approved if the regulations of The Environmental Management Act, 2011 are met.
|
|
|
|
Step 3
|
The Trader/Exporter pays the licence processing fees and is issued with a receipt. This receipt is then submitted to the Receiving Officer. |
|
|
Step 4
|
The issuing section reviews the approved application and issues a licence.
|
|
|
Step 5
|
The Receiving Officer registers the licence.
|
|
|
| Step 6 |
A copy of the licence and related information are filed for record-keeping.
|
|
| Step 7 |
The Trader/Exporter proceeds with the exportation of the waste.
|

|
| Category | Export |
The following form/s are used in this procedure
This procedure applies to the following measures