View Procedure
| Procedure Name | Importation Inspection requirement of Animal Feed |
| Description |
|
Category
|
Importation Inspection requirement of Animal Feed
|
|
Responsible Agency
|
Ministry of Livestock and Fisheries
Address: The Permanent Secretary
Ministry of Fisheries and Livestock.
Mulungushi House
P O Box 50060
Lusaka
Email: info@mfl.gov.zm
|
|
Legal base of the Procedure
|
The Animal Health Act, 2010
|
| Fee |
ZMW 250
|
Required Documents
|
No.
|
Type of information
|
Note
|
|
1
|
Application Form
|
|
| 2 |
Phytosanitary Certificate from PQPS |
|
Process Steps
|
Step 1
|
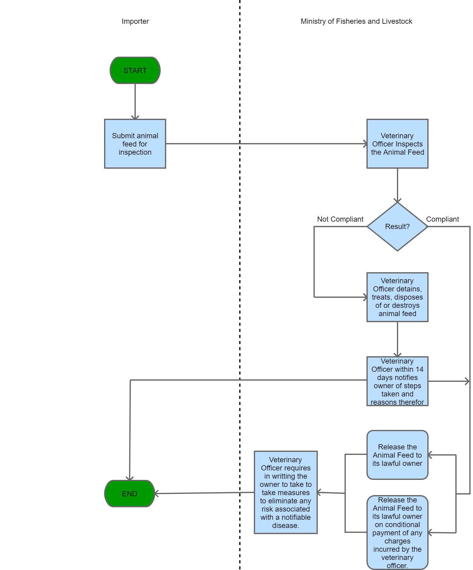
The importer submits the animal feed for inspection.
|
|
|
Step 2
|
The Veterinary Officer then inspects the animal feed.
|
|
|
Step 3
|
If the animal feed is not compliant with the prescribed standards and specifications then the Veterinary Officer detains, treats, disposes of or destroys the animal feed and notifies the owner of steps taken and reasons, therefore.
|
|
|
Step 4
|
If the Animal Feed is compliant the animal feed is released to the lawful owner. Where costs were incurred by the Veterinary in
connection with its impounding or other measures taken by the veterinary officer, the animal feed is released on conditional payment of charges incurred.
|
|
|
Step 5
|
The veterinary officer then shall, by order in writing, require an owner of the animal feed to take measures to eliminate any risk associated with a notifiable disease.
|
|

|
| Category | Import |
The following form/s are used in this procedure
This procedure applies to the following measures
| Name | Measure Type | Agency | Description | Comments | Legal Document | Validity To | Measure Class |
| Importation Inspection requirement of Animal Feed | Inspection Requirement | | In order to import animal feed into Zambia, the animal feed has to conform to the prescribed standards and specifications. | Animal feed cannot be imported into Zambia unless it conforms to the prescribed standards and specifications. | The Animal Health Act, 2010
| 09-09-9999 | Good |
1287