View Procedure
| Procedure Name | Import Permit requirement for a Growing Medium or Plant, including any Unmanufactured Plant | ||||||||||||||||||||||||||||||||||
|---|---|---|---|---|---|---|---|---|---|---|---|---|---|---|---|---|---|---|---|---|---|---|---|---|---|---|---|---|---|---|---|---|---|---|---|
| Description |
Required Documents
| ||||||||||||||||||||||||||||||||||
| Category | Import |
| Title | Description | Created Date | Updated Date | Issued By | ![]() |
|---|---|---|---|---|---|
| Application for a Permit to Import a Growing Medium, Injurious Organism, Invertebrate or Plant | Application for a Permit to Import a Growing Medium, Injurious Organism, Invertebrate or Plant | 21-01-2020 | 23-03-2020 | ||
| Permit Authorizing the Importation of a Growing Medium, Injurious Organism, Invertebrate or Plant | Permit Authorising the Importation of a Growing Medium, Injurious Organism, Invertebrate or Plant | 21-01-2020 | 23-03-2020 |
| Name | Measure Type | Agency | Description | Comments | Legal Document | Validity To | Measure Class |
|---|---|---|---|---|---|---|---|
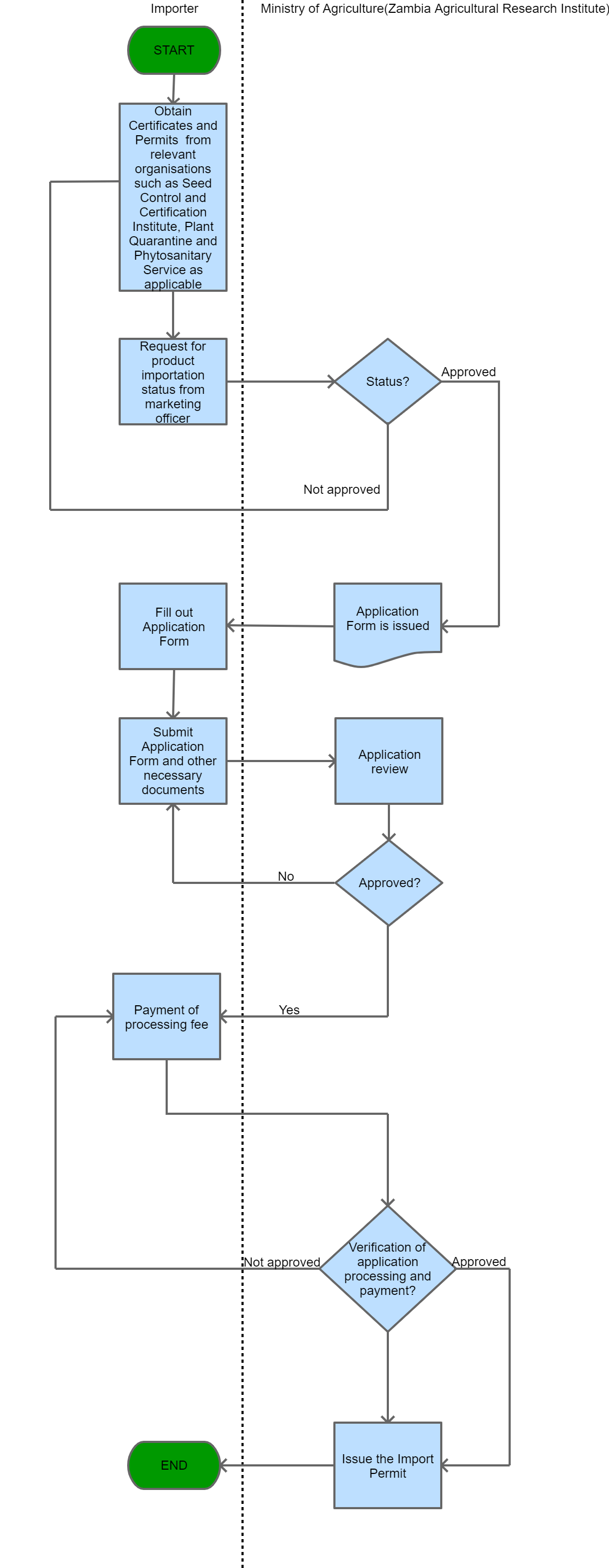
| Import Permit requirement for a Growing Medium or Plant, including any Unmanufactured Plant | Permit Requirement | In order to import into Zambia any growing medium or plant, including any unmanufactured plant product specified in the Fourth Schedule or seed specified in the Fifth Schedule of the Plant Pests and Disease Act, 1959, an Import Permit from Zambia Agricultural Research Institute is required. | No growing medium or plant, including any unmanufactured plant product specified in the Fourth Schedule or seed specified in the Fifth Schedule can be imported into Zambia unless an Import Permit from Zambia Agricultural Research Institute is issued. | Plant Pests and Diseases Act, 1959 | 09-09-9999 | Good |



