View Procedure
| Procedure Name | Import Permit requirement for an Invertebrate | ||||||||||||||||||||||||||||||||||
|---|---|---|---|---|---|---|---|---|---|---|---|---|---|---|---|---|---|---|---|---|---|---|---|---|---|---|---|---|---|---|---|---|---|---|---|
| Description |
Required Documents
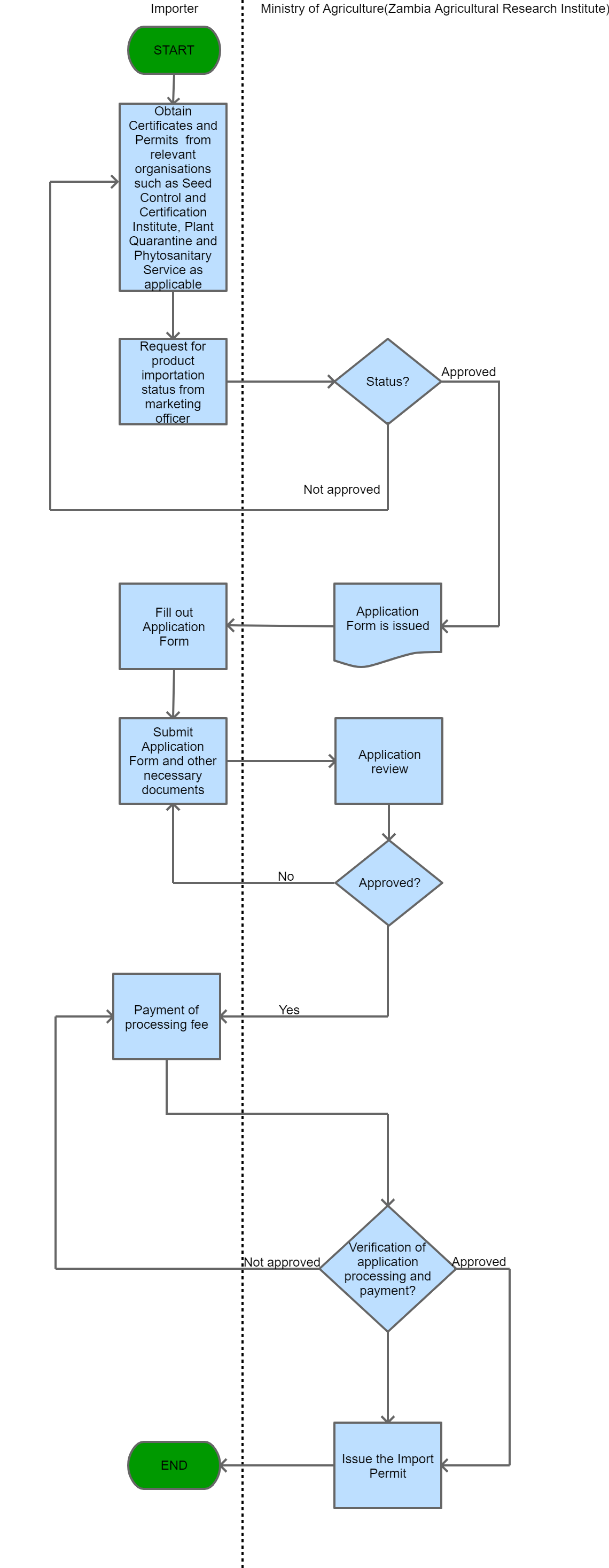
Process Steps
| ||||||||||||||||||||||||||||||||||
| Category | Import |
| Title | Description | Created Date | Updated Date | Issued By | ![]() |
|---|---|---|---|---|---|
| Application for a Permit to Import a Growing Medium, Injurious Organism, Invertebrate or Plant | Application for a Permit to Import a Growing Medium, Injurious Organism, Invertebrate or Plant | 21-01-2020 | 23-03-2020 | ||
| Permit Authorizing the Importation of a Growing Medium, Injurious Organism, Invertebrate or Plant | Permit Authorising the Importation of a Growing Medium, Injurious Organism, Invertebrate or Plant | 21-01-2020 | 23-03-2020 |
| Name | Measure Type | Agency | Description | Comments | Legal Document | Validity To | Measure Class |
|---|---|---|---|---|---|---|---|
| Import Permit requirement for an Invertebrate | Permit Requirement | In order to import into Zambia, an Invertebrate of which the importation is not governed by the provisions of another law an Import permit from the Ministry of Agriculture (Zambia Agricultural Research Institute) is required. | No invertebrate whose importation is not governed by another law can be imported into Zambia unless an Import Permit from the Ministry of Agriculture (Zambia Agricultural Research Institute) is issued. | Plant Pests and Diseases Act, 1959 | 09-09-9999 | Good |




