View Procedure
| Procedure Name | Import Permit requirement for an Injurious Organism | ||||||||||||||||||||||||||||||||||
|---|---|---|---|---|---|---|---|---|---|---|---|---|---|---|---|---|---|---|---|---|---|---|---|---|---|---|---|---|---|---|---|---|---|---|---|
| Description |
Required Documents
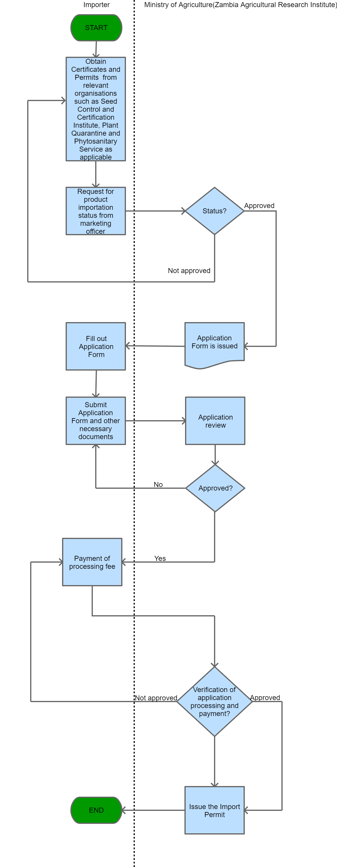
Process Steps
| ||||||||||||||||||||||||||||||||||
| Category | Import |
| Title | Description | Created Date | Updated Date | Issued By | ![]() |
|---|---|---|---|---|---|
| Application for a Permit to Import a Growing Medium, Injurious Organism, Invertebrate or Plant | Application for a Permit to Import a Growing Medium, Injurious Organism, Invertebrate or Plant | 21-01-2020 | 23-03-2020 | ||
| Permit Authorizing the Importation of a Growing Medium, Injurious Organism, Invertebrate or Plant | Permit Authorising the Importation of a Growing Medium, Injurious Organism, Invertebrate or Plant | 21-01-2020 | 23-03-2020 |
| Name | Measure Type | Agency | Description | Comments | Legal Document | Validity To | Measure Class |
|---|---|---|---|---|---|---|---|
| Import Permit requirement for an Injurious Organism | Permit Requirement | In order to import into Zambia, an Injurious Organism an Import Permit from the Ministry of Agriculture (Zambia Agricultural Research Institute) is required. | No Injurious Organism can be imported into Zambia unless an Import Permit from the Ministry of Agriculture (Zambia Agricultural Research Institute) is issued. | Plant Pests and Diseases Act, 1959 | 09-09-9999 | Good |



